The UST-10LX is a compact and lightweight 2D LiDAR sensor that excels at high-speed and accurate measurement, detection, and localization on autonomous mobile robots and automated guided vehicles and carts.
Found a lower price? Call and we'll match an identical, in stock competitor's listing.
Now in stock and ready to ship.
High-speed and accurate measurement, detection, and localization
The Hokuyo UST-10LX LIDAR sensor is the optimal laser scanning solution for obstacle detection and localization. It's an advanced tool that detects and locates objects along the path of several types of automated machines and vehicles.
It's suited perfectly for autonomous mobile robots (AMR), automated guided vehicles, and carts (AGV, AGC). Other applications include material handling and packaging, distribution and warehousing, and automotive and aerospace. The LIDAR sensor can deliver incisive readings up to 10 meters away utilizing its 270º field-of-view, all on battery power. The LIDAR sensor is extremely compact, lightweight, and battery-powered.
All necessary wiring/cabling is included. Please refer to the technical documentation below for wiring instructions. Note: Reversing the power polarity will damage the sensor!
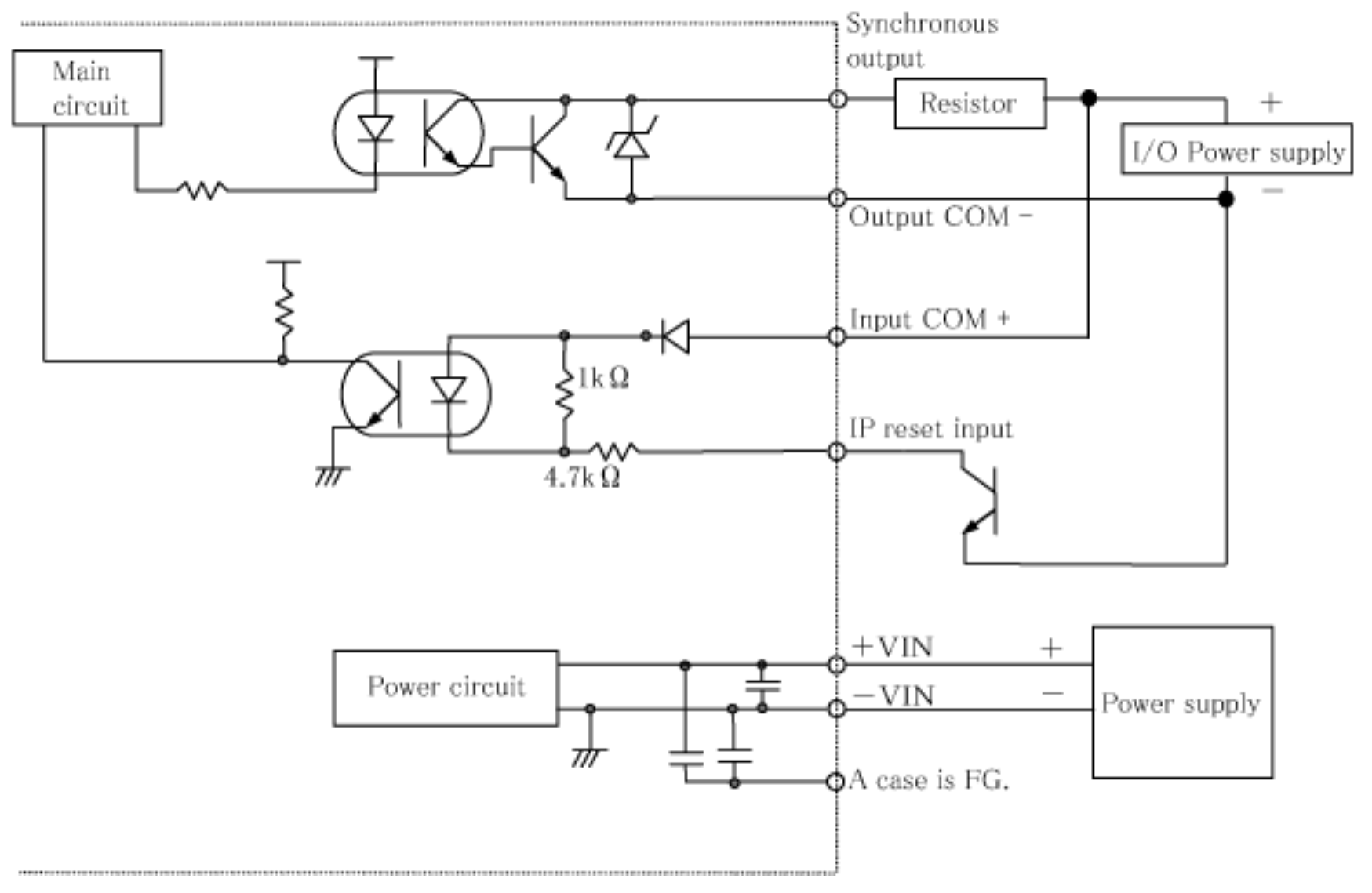
Input/Output Circut

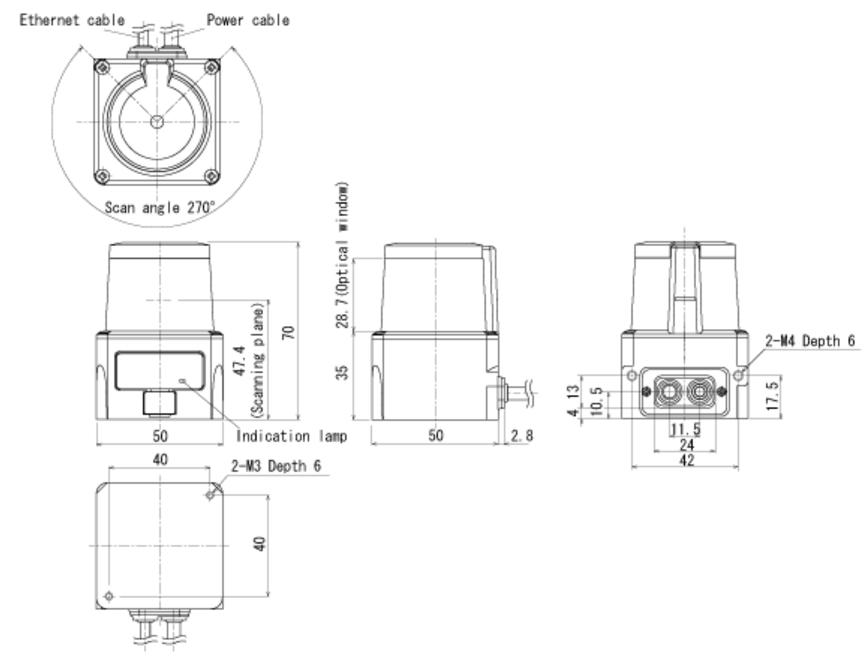
External Dimensions

This sensor uses a laser source to scan 270° field of view. Positions of objects in the range are calculated with step angle and distance. Sensor outputs these data through communication channel.
Laser Scanning Image

Structure

If a need arises to adjust this sensor's network settings (such as the IP address), Hokuyo recommends using the URG Benri software tool. Please refer to Hokuyo's Technical Documentation linked in the Downloads tab
The Acroname Support Engineering Team can help you decide if the Hokuyo UST-10LX LiDAR is right for your needs and systems. Call or email our US-based support team.
- The smallest and the lightest of its kind, 130g
- Mid-detection range 10m
- It is possible to detect size, position and the moving direction of objects.
- Wide detection angle 270
- Fast response 25msec
- High angular resolution 0.25°
- Scan speed: 40 Hz
- Supply voltage: 12 or 24 Vdc
- Interface: Ethernet
- Dimensions: 50 x 50 x 70 mm
- IP65
The Hokuyo UST-10LX is a logistic tool that can be used for automated guided vehicles or carts. This allows the cart to follow a safe route around obstacles like people and shelves. The LiDAR sensor is excellent for transporting materials and products quickly through a warehouse without collisions.
Use Cases
Once you've installed it onto the cart or automated vehicle, here are 3 examples of how it could be used:
Autonomous Mobile Robots: The Hokuyo UST-10LX is used on autonomous mobile robots to help autonomous mobile robots detect real-time obstacles and navigate their way around them efficiently, avoiding any obstacle on the way. The sensor can be programmed on a computer beforehand to follow preplanned routes, making automated navigation smoother for the robot overall.
Automated Guided Vehicles: The Hokuyo UST-10LX laser sensor accurately measures the distance between objects and identifies the material type the object is made of. For example, the sensor could be used on an autonomous guided vehicle (AGV) to help safely transport goods around a warehouse by distinguishing between different objects, such as pallets or boxes.
Automated Guided Carts: Another application of the Hokuyo UST-10LX is automated guided carts (AGCs). It can accurately measure distances between moving objects to avoid potential hazards such as collisions or obstructions in its path.
Furthermore, it can be used for mapping out environments to ensure that AGCs navigate safely through unknown areas without encountering any unexpected obstacles along their route. This makes the sensor especially valuable for navigating crowded warehouses where multiple moving objects may be present at any given time.
UST scanner intensity level testing
UST offers dynamic range of intensity value which makes it flexible to detection reflectors and discriminate them reliably using a simple RSSI based threshold.
RACECAR/J - Hokuyo UST-10LX
Adding a Hokuyo UST-10LX Scanning Range Finder to RACECAR/J is probably the most difficult task in the build to replicate a MIT RACECAR. With a little patience, it’s not too difficult.
OptiTUIO Demo Setup 10LXH01
Watch a demo setup with a brand new Hokuyo UST 10 LX H01. This sensor has an angular resolution of 0.125 degress with a scan rate of 40Hz and a range of 10 meters. This sensor works perfectly together with our solution OptiTUIO.
For Indoor Use
| Characteristics | ||
| LIGHT SOURCE | Semiconductor laser diode (FDA approval, Laser safety class 1) | |
| SCANNING RANGE | 0.02 - 10m, 270° | |
| MEASURING ACCURACY | ±40mm | |
| ANGULAR RESOLUTION | 0.25° (360°/1,400 steps) | |
| SCANNING FREQUENCY | 40Hz (2,400rpm) | |
| MULTI ECHO FUNCTION | N/A | |
| COMMUNICATION PROTOCOL | SCIP 2.2 | |
| COMMUNICATION | Ethernet 100 BASE-TX | |
| DI/0 INTERFACE | Scanner synchronous and Failure output | |
| POWER SOURCE | 12V or 24VDC | |
| POWER CONSUMPTION | 0.15A or less (on 24VDC) | |
| AMBIENT ILLUMINANCE | 15,000 lx or less Avoid direct sunlight as it may cause sensor malfunction. |
|
| PROTECTIVE STRUCTURE | IP65 | |
| WEIGHT | 130g | |
| SIZE (W X D X H) MM | 50 x 50 x 70 | |
Add New Review